±¸¸®°¡ ü³»¿¡ °úµµÇÏ°Ô ÃàÀûµÅ °£ ±â´É¡¤½Å°æ¡¤Á¤½Å¿¡ À̸£±â±îÁö ½É°¢ÇÑ ¹®Á¦¸¦ ÀÏÀ¸Å³ ¼ö ÀÖ´Â Èñ±Í À¯ÀüÁúȯÀÎ Àª½¼º´(Wilson's disease)¿¡¼ Ç÷À屳ȯ¼úÀÌ °£ ±â´É È£Àü¿¡ ±â¿©ÇÏ´Â ¸é¿ªÇÐÀû ±âÀüÀÌ Ã³À½À¸·Î ±Ô¸íµÆ´Ù.
Ç÷À屳ȯ¼úÀÇ ¸é¿ªÇÐÀû ÀÛ¿ë ±âÀüÀ» ±Ô¸íÇÑ ÃÖÃÊÀÇ ´ÜÀϼ¼Æ÷ ±â¹Ý ºÐ¼® ¿¬±¸·Î ÇâÈÄ ±Þ¼º °£ºÎÀü Ä¡·á¿¡¼ ¸é¿ªÁ¶Àý ±â¹Ý Ä¡·á Àü·« °³¹ßÀÇ ±âƲÀ» ¸¶·ÃÇß´Ù°í ¿¬±¸ÁøÀº Æò°¡Çß´Ù.
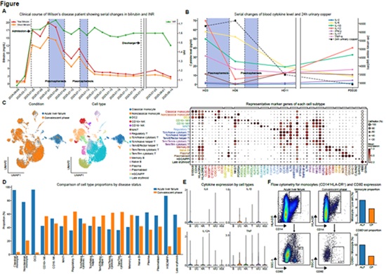
¼ºÇʼö °¡Å縯´ë ¼¿ï¼º¸ðº´¿øÀº ¼Òȱ⳻°ú ±³¼öÆÀ(Á¦1ÀúÀÚ Å¹±Ç¿ë ÀÓ»ó°»ç)ÀÌ Àª½¼º´À¸·Î ÀÎÇÑ ±Þ¼º °£ºÎÀü(ALF) ȯÀÚ¸¦ ´ë»óÀ¸·Î Ç÷Àå ±³È¯ ÀüÈÄÀÇ ¸é¿ª ¹ÝÀÀÀ» Á¤¹Ð ºÐ¼®Çß´Ù°í 17ÀÏ ¹àÇû´Ù.
¿¬±¸ÆÀÀº ÀûÀýÇÑ ½ÃÁ¡¿¡ ½ÃÇàµÈ Ç÷À屳ȯ¼úÀÌ ±¸¸®ÀÇ Ã¼¿Ü ¹èÃâ°ú ¸é¿ªÀ» ´ã´çÇÏ´Â ´ÜÇÙ¼¼Æ÷ÀÇ °úµµÇÑ È°¼ºÈ¸¦ µ¿½Ã¿¡ Á¤»óȽÃÄÑ °£ ±â´É ȸº¹À» À¯µµÇÑ´Ù´Â »ç½ÇÀ» óÀ½À¸·Î ¹àÇô³Â´Ù. ÀÌ´Â ÇâÈÄ ÇâÈÄ »õ·Î¿î Ä¡·á ´ë¾È ¸¶·ÃÀÇ °¡´É¼ºÀ» Á¦½ÃÇÑ °ÍÀ¸·Î Æò°¡µÈ´Ù.
Ç÷À屳ȯ¼úÀº Ç÷¾×¿¡¼ º´ÀûÀÎ ¼ººÐÀ» Á¦°ÅÇÏ°í º¸Ãæ¾×À» ÁÖÀÔÇÏ´Â Ä¡·á¹ýÀ¸·Î ÁÖ·Î ÀÚ°¡¸é¿ªÁúȯ, ½Å°æ°è Áúȯ, °£Áúȯ µî¿¡¼ »ç¿ëµÈ´Ù. Åõ¼®À¸·Î Á¦°ÅµÇÁö ¾Ê´Â Ç÷Àå ³» Ç×ü, µ¶¼º ¹°Áú, ¸é¿ªº¹ÇÕü µîÀ» È¿°úÀûÀ¸·Î Á¦°ÅÇØ ½Å¼ÓÇÑ ÀÓ»ó È£ÀüÀ» ±â´ëÇÒ ¼ö ÀÖ´Â Ä¡·á¹ýÀÌ´Ù.
¿¬±¸ÆÀÀº ȯÀÚÀÇ Ç÷¾×À» ºÐ¼®ÇØ ´ÜÀϼ¼Æ÷ RNA ºÐ¼®À» Æ÷ÇÔÇÑ ´Ù¾çÇÑ ºÐ¼®À» ¼öÇàÇß´Ù. ±Þ¼º±â µ¿¾È Ȱ¼ºÈµÈ ´ÜÇÙ±¸¿Í IL-6¸¦ Æ÷ÇÔÇÑ ¿°Áõ¼º »çÀÌÅäÄ«ÀÎÀÌ ±Þ°ÝÈ÷ Áõ°¡ÇßÀ¸¸ç Ç÷À屳ȯ¼ú ÈÄ ÀÌµé ¿°Áõ ÀÎÀÚµéÀÌ ÇöÀúÈ÷ °¨¼ÒÇÏ¸é¼ °£ ±â´ÉÀÌ ºü¸£°Ô È£ÀüµÇ´Â °ÍÀ» È®ÀÎÇß´Ù.
À̹ø °á°ú´Â Ç÷À屳ȯ¼úÀÌ ´Ü¼øÇÑ µ¶¼º¹°Áú Á¦°Å¿¡ ±×Ä¡Áö ¾Ê°í ¸é¿ª¼¼Æ÷ÀÇ ºñÁ¤»óÀû Ȱ¼º »óŸ¦ Á¶ÀýÇØ ±Þ¼º°£ ¼Õ»óÀÇ È¸º¹À» À¯µµÇÒ ¼ö ÀÖÀ½À» °úÇÐÀûÀ¸·Î ÀÔÁõÇÑ °ÍÀÌ´Ù.
ÇØ´ç ÁúȯÀº ´ë»ç¼º À¯ÀüÁúȯÀ¸·Î °£¡¤³ú¡¤½ÅÀå µî¿¡ ±¸¸®°¡ °úµµÇÏ°Ô ÃàÀûµÇ´Â Ư¡ÀÌ ÀÖ´Ù. ÁÖ·Î 13¹ø ¿°»öüÀÇ ATP7B À¯ÀüÀÚ µ¹¿¬º¯ÀÌ·Î ÀÎÇØ ¹ß»ýÇϸç Àü Àα¸ÀÇ ¾à 1%°¡ À¯ÀüÀÎÀÚ¸¦ º¸À¯Çϰí ÀÖ°í ½ÇÁ¦ ¹ßº´À¸·Î À̾îÁö´Â ºñÀ²Àº ¾à 3¸¸ ¸í´ç 1¸íÀ¸·Î ¾Ë·ÁÁ® ÀÖ´Ù.
2010³âºÎÅÍ 2020³â±îÁö ±¹¹Î°Ç°º¸Çè°ø´Ü ÀڷḦ ºÐ¼®ÇÑ ¿¬±¸ °á°ú¿¡ µû¸£¸é, Çѱ¹¿¡¼ Àª½¼º´ÀÇ 10¸¸¸í ´ç 3.06¸í, ¹ßº´·üÀº 10¸¸¸í ´ç 0.11¸íÀ¸·Î ³ªÅ¸³µ´Ù.
°£ ±â´É ÀúÇÏ, ½Å°æÇÐÀû Áõ»ó(¶³¸², º¸Çà Àå¾Ö, »ïÅ´ °ï¶õ µî), Á¤½Å°úÀû Áõ»ó(¿ì¿ï, Á¶¿ïÁõ µî)À» À¯¹ßÇÑ´Ù. º´ÀÇ ÁøÇà¿¡ µû¶ó °£¿°°ú °£°æº¯ÀÌ ¾Ç鵃 ¼ö ÀÖ°í ½É°¢ÇÑ °£ ¼Õ»óÀÌ ÁøÇàµÈ °æ¿ì¿¡´Â °£ÀÌ½Ä ¼ö¼ú±îÁö ÇÊ¿äÇÒ ¼ö ÀÖ´Ù. Åë°è»óÀ¸·Îµµ ȯÀÚ Áß 19.3%´Â °£°æº¯ÁõÀ» °¡Áö°í ÀÖ¾úÀ¸¸ç 9.2%°¡ °£À̽ÄÀ» ¹ÞÀº °ÍÀ¸·Î ³ªÅ¸³µ´Ù.
¼º ±³¼ö´Â ¡°ÇöÀç ´Ù¾çÇÑ ¿øÀο¡ ÀÇÇÑ ±Þ¼º°£ºÎÀü ȯÀÚ¿¡¼ Ç÷À屳ȯ¼úÀº ¾ÆÁ÷ °ø½Ä Ä¡·á·Î Çã°¡µÅ ÀÖÁö ¾ÊÁö¸¸ À̹ø ¿¬±¸¸¦ ÅëÇØ Ç÷À屳ȯ¼úÀÌ ´ÜÇÙ¼¼Æ÷ÀÇ °ú´Ù Ȱ¼ºÈ¸¦ Á¦¾îÇÏ°í ¸é¿ª ±ÕÇüÀ» ȸº¹½ÃŰ´Â ±âÀüÀ» Á¦½ÃÇØ ÇâÈÄ ±Þ¼º°£ºÎÀü¿¡¼ Ä¡·á ´ë¾ÈÀ¸·Î °í·ÁµÉ ¼ö ÀÖ´Â ±Ù°Å¸¦ ¸¶·ÃÇß´Ù¡±°í ¼³¸íÇß´Ù.
Ź±Ç¿ë ÀüÀÓÀÇ(ÀÓ»ó°»ç)´Â ¡°Ç÷À屳ȯ¼úÀÇ ½ÃÇà ½Ã±â¿Í ¸é¿ª¼¼Æ÷ ¹ÝÀÀ °£ÀÇ ¿¬°ü¼ºÀ» Á¤¹ÐÇÏ°Ô ±Ô¸íÇØ ÇâÈÄ ±Þ¼º°£ ¼Õ»ó ȯÀÚ¿¡¼ Ä¡·á ¹ÝÀÀ ¿¹Ãø ¹× °³ÀθÂÃãÇü Ä¡·á Àü·« ¼ö¸³¿¡ ±â¿©ÇÒ ¼ö ÀÖÀ» °ÍÀÌ´Ù¡±°í µ¡ºÙ¿´´Ù.
À̹ø ¿¬±¸ °á°ú´Â ´ëÇѰ£ÇÐȸ ±¹Á¦ÇмúÁö ÀÓ»óºÐÀÚ°£ÇÐ(Clinical and Molecular Hepatology) ¿Â¶óÀÎÆÇ¿¡ °ÔÀçµÆ´Ù.
ÈÄ¿øÇϱâ












